4月20日起,A股再无“万达电影”。
上汽集团表示,本次参与设立产业投资基金是在保证公司日常经营和主营业务发展的基础上,围绕公司主责主业和总体规划,持续完善智能电动汽车产业链、产业生态及更多前瞻技术布局,致力在公司加快形成新质生产力的过程中发挥强链、补链、拓链的重要作用。
美国和以色列于2月28日对伊朗发动了一系列空袭。这些打击的目标是摧毁伊朗领导层、核设施、弹道导弹设施以及其它军事基础设施。通过移除政治领导层,华盛顿正在寻求推动德黑兰的政权更迭。
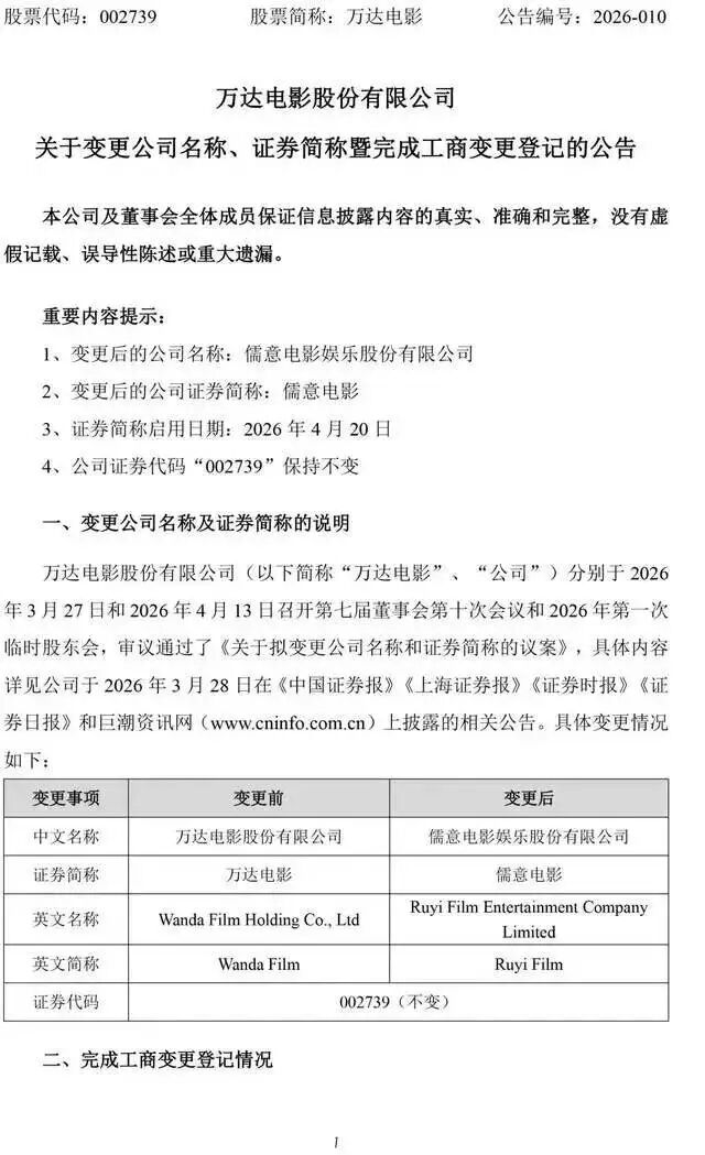
4月19日晚间,万达电影股份有限公司发布公告称,公司已完成工商变更登记手续,公司名称正式变更为“儒意电影娱乐股份有限公司”,证券简称同步由“万达电影”变更为“儒意电影”,证券代码“002739”保持不变。新证券简称自2026年4月20日起正式启用。

一纸公告,宣告了王健林时代的彻底谢幕。那个曾经以1497亿元市值傲视行业的“院线第一股”,如今只剩215亿元的体量,被中影、光线等后来者甩在身后。更名落定的消息传出后,资本市场却异常平静——这场历时两年的资本换庄,市场早已消化完毕。
换了门楣,没换招牌
很多影迷担心:家门口的“万达影城”会不会跟着改名?
答案是不会。公告明确表示,实体店将继续使用“万达影城”名称,这个品牌仍是儒意电影旗下重要的院线品牌之一。
这个安排其实在情理之中。“万达影城”这四个字早已超越了企业标识本身的功能,它在某种程度上已经等同于“在购物中心里看电影”的消费场景认知。对于刚刚完成收购的儒意来说,贸然更换这个深入人心的品牌,无异于亲手毁掉万达院线二十年来积累的品牌溢价。
元股证券:ygzq.hk从“万达电影”到“儒意电影”,变的只是上市公司招牌,不变的是全国700多家直营影院、6000多块银幕的渠道根基。
金融男吃掉地产大佬
这场资本换庄的真正主角,是“80后”湖北黄冈人柯利明。
配资网站

2023年,万达集团流动性危机爆发,王健林不得不变卖资产回笼资金。当年7月,上海儒意影视以22.62亿元拿下万达投资49%股权;12月,柯利明控制的儒意投资再以21.55亿元拿下剩余51%股权。2024年4月,控制权正式交割完成。
不同于王健林的地产起家,柯利明是一个典型的“金融男”——早年留学澳大利亚主修风险管理学与货币银行学,归国后在香港对冲基金做过分析师。金融人的思维方式被他带进了影视行业:在IP概念尚不流行的年代,儒意便开始大量囤积优质小说版权,《北平无战事》《琅琊榜》《芈月传》皆在囊中。2013年投资的《致我们终将逝去的青春》票房突破7亿元,此后《你好,李焕英》《独行月球》等爆款接踵而至。
如今,柯利明以85亿元财富登上《2026胡润全球富豪榜》,而王健林则彻底退出了自己一手打造的“电影帝国”。
行业深陷“超级分化”,日子没那么好过
但这场更名的背后,电影行业的日子并不轻松。
2025年,中国电影总票房518.32亿元,同比增长约22%,看起来是一片复苏景象。但如果拆开来看,局面就复杂了:《哪吒之魔童闹海》单片以154.46亿元占全年总票房近30%,票房过亿影片仅50部,而低迷的2024年都有74部。腰部影片大面积消失,非档期票房长尾坍塌。
与此同时,网络视听行业市场规模已突破1.28万亿元,短视频、短剧、游戏正在持续分流观众的注意力。电影消费正在从“刚需”退化为“选项”。
在行业“超级马太效应”的夹击下,儒意交出的答卷不算差。2025年,公司实现票房76.78亿元,同比增长18.53%,观影人次1.63亿,全年预计扭亏为盈,归母净利润在4.8亿至5.5亿元区间。
“超级娱乐空间”,是解法还是噱头?
更名不是终点,柯利明真正的野心在更名之后。
儒意入主后迅速发布了“超级娱乐空间”战略——让电影院从观影场所升级为多元化的娱乐综合体,依托全国700多家直营影城和儒意系丰富的IP储备,打造“内容开发—院线放映—IP运营”的行业闭环。儒意电影董事长兼总裁陈祉希在4月20日的全员信中阐释了新名称的内涵:“儒意”代表血脉里的内容创作基因,“电影娱乐”彰显以线下场景为核心、深耕多元娱乐体验的决心。
这个逻辑听起来很通顺:儒意有IP储备,万达有渠道资源,两者结合后“内容+场景”协同发力,理论上可以形成完整的商业闭环。儒意系此前出品的《热辣滚烫》《飞驰人生》等春节档影片包揽了票房前四,更名后这种“自产自销”的能力还会进一步放大。
但挑战同样不容回避。内容创作的高度不确定性,决定了“爆款引流”的策略很难持续稳定;院线从单一票房向多元消费生态的转型需要持续且庞大的资本投入;行业竞争也在加剧,阿里影业增资大地院线、中影收购地方影投,几大阵营已悄然成形。
从“万达院线”到“万达电影”,再到今天的“儒意电影”,同一家公司经历了三次更名,也见证了中国电影产业从地产驱动到内容驱动的时代切换。万达电影曾经代表了地产资本对文化产业的粗暴想象——用规模堆砌壁垒,用流量变现场景。儒意的入局,则将这条赛道拉回到了内容生产的逻辑上。
但仅靠“内容”就能撑起中国院线行业的未来吗?答案还在风中。
(图片来源于网络)融资炒股
若本文的真相棱镜折射出时代切面,请关注波士财经及三连击破(点赞+在看+转发),每个关注都是对深度内容的空投补给,谢谢了。 ]article_adlist-->
海量资讯、精准解读,尽在新浪财经APP
配资平台监察网提示:本文来自互联网,不代表本网站观点。